
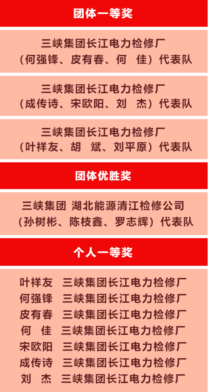
本網訊(方緒山?)7月24日,第三十六屆電力行業“哈電杯”全國大型水電機組檢修職業技能競賽在哈爾濱電機廠閉幕。經過3天激烈角逐,三峽集團選手團結協作、精益求精、奮勇拼搏,從全國行業頂尖高手中脫穎而出,取得優異成績,在4個團體一等獎中占駐3席,在10個個人一等獎中斬獲7位,同時獲得優秀組織獎和其他等級獎,在全國大型水輪機組檢修職業技能競賽中以絕對優勢占據行業鰲頭,進一步奠定三峽集團在中國水電行業的引領地位。

▲中國能源化學地質工會領導與三峽集團獲獎選手合影
此次競賽由中國能源化學地質工會、中國職工技術協會主辦,哈電集團哈爾濱電機廠承辦。競賽首次將上下游企業集結在一起同臺競技、共同參與,實現了三峽集團、五大發電集團、兩大電網集團、中國能建、中國電建等十大水電行業集團全產業鏈的大聚會。各大集團共選派42個代表隊、126名選手參賽。三峽集團此次選派長江電力3個代表隊和湖北能源1個代表隊一共12名選手參加比賽。

▲全國大型水電機組檢修職業技能競賽現場
近年來,三峽集團工會高度重視產業工人隊伍建設和職工技能提升,組織各基層單位大力開展崗位練兵、技術比武活動。在比賽中,隊員們團結協作、奮勇拼搏,展示了扎實的理論功底、良好的作業技能以及大型水電機組檢修核心能力。最終,在理論知識考試、個人抗磨板裝配項目、團體剛性磁軛中心和垂直度測量項目、個人綜合成績、團體綜合成績5個項目中,長江電力3個代表隊獲得全部第一,充分展示了三峽人在全國水電行業技能競賽中全面引領的格局,展現了三峽人將核心技術牢牢掌握在自己手里的意志決心。
中國能源化學地質工會主席、分黨組書記張波及電力行業各央企工會負責人出席開幕式、閉幕式。競賽組委會號召全體參賽單位認真學習貫徹習近平總書記致金沙江白鶴灘水電站首批機組投產發電的賀信精神,大力弘揚勞模精神、勞動精神、工匠精神,持續打造新時代水電產業高端技能人才隊伍,為國家“十四五”發展規劃順利實現、開啟新時代新征程貢獻行業力量。


發布日期:2021年07月27日